作者:小编 发布时间:2025-01-11 05:25:18 浏览量:
云计算作为数字经济的核心技术基石,为企业数字化变革提供了坚实的基础支撑。随着云计算技术的普及和深入应用,行业领军企业正积极总结自身在云计算领域的实践经验,与云服务合作伙伴携手,共同打造具有行业特色、满足特定业务需求的行业云平台,赋能产业智能化创新。
2024年12月19日,由中国信息通信研究院主办的“行业云平台年度成果发布会暨典型案例交流会”成功在京举办。本次会议正式公布了2024下半年行业云平台最新评估结果。

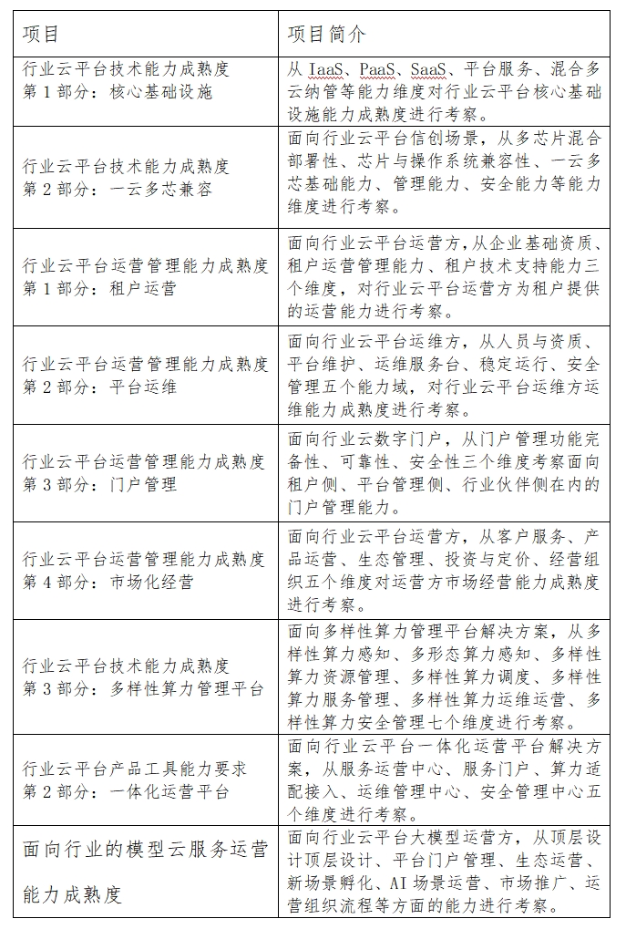
为规范行业云平台技术能力和服务水平,促进产业形成良性生态和业务协同,助力企业打造行业云平台样板间,中国信通院联合多家单位共同编写了《ICPMM行业云平台能力成熟度》系列标准,并依托标准开展行业云平台成熟度评估。


后续,中国信通院将携手各界力量,持续开展行业云平台体系的技术研究、标准制定、应用示范及生态建设工作,推动以云为核心的产业高质量发展。OD体育平台网站2025上半年,行业云平台评估工作将继续开展。
推荐资讯